numpy.random.RandomState.weibull#

方法

random.RandomState.weibull(a, size=None)#

从 Weibull 分布中抽取样本。

从具有给定形状参数 a 的单参数 Weibull 分布中抽取样本。

\[X = (-ln(U))^{1/a}\]

其中 U 是从 (0,1] 上的均匀分布中抽取的。

更常见的包含尺度参数 \(\lambda\) 的双参数 Weibull 分布仅为 \(X = \lambda(-ln(U))^{1/a}\)

注意

新代码应改用 weibull 方法,而不是 Generator 实例;请参阅 快速入门

参数:
afloat 或 float 的数组类

分布的形状参数。必须是非负的。

sizeint 或 int 的元组,可选

输出形状。如果给定的形状例如是 (m, n, k),则抽取 m * n * k 个样本。如果 size 为 None(默认值),则当 a 是标量时,返回单个值。否则,抽取 np.array(a).size 个样本。

返回:
outndarray 或标量

从参数化的 Weibull 分布中抽取样本。

备注

Weibull 分布(或最小值的 III 型渐近极值分布,SEV Type III,或 Rosin-Rammler 分布)是用于建模极值问题的广义极值 (GEV) 分布类中的一种。此类包括 Gumbel 和 Frechet 分布。

Weibull 分布的概率密度为

\[p(x) = \frac{a} {\lambda}(\frac{x}{\lambda})^{a-1}e^{-(x/\lambda)^a},\]

其中 \(a\) 是形状参数,\(\lambda\) 是尺度参数。

该函数在 \(\lambda(\frac{a-1}{a})^{1/a}\) 处达到峰值(众数)。

a = 1 时,Weibull 分布简化为指数分布。

参考

[1]

Waloddi Weibull, Royal Technical University, Stockholm, 1939 “A Statistical Theory Of The Strength Of Materials”, Ingeniorsvetenskapsakademiens Handlingar Nr 151, 1939, Generalstabens Litografiska Anstalts Forlag, Stockholm.

[2]

Waloddi Weibull, “A Statistical Distribution Function of Wide Applicability”, Journal Of Applied Mechanics ASME Paper 1951.

[3]

Wikipedia, “Weibull distribution”, https://en.wikipedia.org/wiki/Weibull_distribution

示例

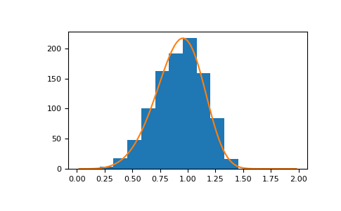
从分布中绘制样本

>>> a = 5. # shape
>>> s = np.random.weibull(a, 1000)

显示样本的直方图以及概率密度函数

>>> import matplotlib.pyplot as plt
>>> x = np.arange(1,100.)/50.
>>> def weib(x,n,a):
...     return (a / n) * (x / n)**(a - 1) * np.exp(-(x / n)**a)
>>> count, bins, ignored = plt.hist(np.random.weibull(5.,1000))
>>> x = np.arange(1,100.)/50.
>>> scale = count.max()/weib(x, 1., 5.).max()
>>> plt.plot(x, weib(x, 1., 5.)*scale)
>>> plt.show()
../../../_images/numpy-random-RandomState-weibull-1.png