numpy.random.RandomState.lognormal#

方法

random.RandomState.lognormal(mean=0.0, sigma=1.0, size=None)#

从对数正态分布中抽取样本。

从具有指定均值、标准差和数组形状的对数正态分布中抽取样本。请注意,均值和标准差不是分布本身的数值,而是其衍生的底层正态分布的数值。

注意

新代码应使用 lognormal 方法 Generator 实例,请参阅 快速入门

参数:
meanfloat 或 float 的 array_like,可选

底层正态分布的均值。默认为 0。

sigmafloat 或 float 的 array_like,可选

底层正态分布的标准差。必须为非负值。默认为 1。

sizeint 或 int 的元组,可选

输出形状。如果给定的形状是,例如,(m, n, k),则抽取 m * n * k 个样本。如果 size 为 None(默认值),则当 meansigma 均为标量时,返回单个值。否则,抽取 np.broadcast(mean, sigma).size 个样本。

返回:
outndarray 或标量

从参数化的对数正态分布中抽取的样本。

另请参阅

scipy.stats.lognorm

概率密度函数、分布、累积分布函数等。

random.Generator.lognormal

新代码应使用此方法。

备注

如果变量 xlog(x) 服从正态分布,则 x 服从对数正态分布。对数正态分布的概率密度函数为

\[p(x) = \frac{1}{\sigma x \sqrt{2\pi}} e^{(-\frac{(ln(x)-\mu)^2}{2\sigma^2})}\]

其中 \(\mu\) 是变量的对数的均值,\(\sigma\) 是变量的对数的标准差。如果一个随机变量是大量独立同分布变量的乘积,则结果是一个对数正态分布,这与一个随机变量是大量独立同分布变量的时结果是一个正态分布的方式相同。

参考

[1]

Limpert, E., Stahel, W. A., and Abbt, M., “Log-normal Distributions across the Sciences: Keys and Clues,” BioScience, Vol. 51, No. 5, May, 2001. https://stat.ethz.ch/~stahel/lognormal/bioscience.pdf

[2]

Reiss, R.D. and Thomas, M., “Statistical Analysis of Extreme Values,” Basel: Birkhauser Verlag, 2001, pp. 31-32.

示例

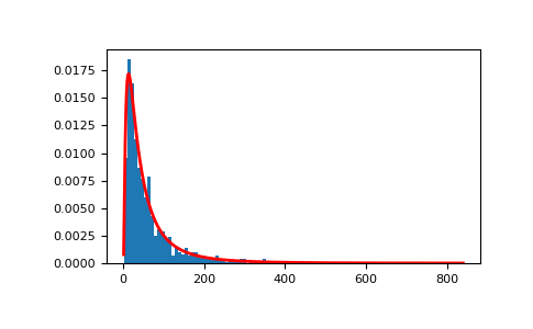
从分布中绘制样本

>>> mu, sigma = 3., 1. # mean and standard deviation
>>> s = np.random.lognormal(mu, sigma, 1000)

显示样本的直方图以及概率密度函数

>>> import matplotlib.pyplot as plt
>>> count, bins, ignored = plt.hist(s, 100, density=True, align='mid')
>>> x = np.linspace(min(bins), max(bins), 10000)
>>> pdf = (np.exp(-(np.log(x) - mu)**2 / (2 * sigma**2))
...        / (x * sigma * np.sqrt(2 * np.pi)))
>>> plt.plot(x, pdf, linewidth=2, color='r')
>>> plt.axis('tight')
>>> plt.show()
../../../_images/numpy-random-RandomState-lognormal-1_00_00.png

演示从均匀分布中抽取随机样本的乘积可以通过对数正态概率密度函数很好地拟合。

>>> # Generate a thousand samples: each is the product of 100 random
>>> # values, drawn from a normal distribution.
>>> b = []
>>> for i in range(1000):
...    a = 10. + np.random.standard_normal(100)
...    b.append(np.prod(a))
>>> b = np.array(b) / np.min(b) # scale values to be positive
>>> count, bins, ignored = plt.hist(b, 100, density=True, align='mid')
>>> sigma = np.std(np.log(b))
>>> mu = np.mean(np.log(b))
>>> x = np.linspace(min(bins), max(bins), 10000)
>>> pdf = (np.exp(-(np.log(x) - mu)**2 / (2 * sigma**2))
...        / (x * sigma * np.sqrt(2 * np.pi)))
>>> plt.plot(x, pdf, color='r', linewidth=2)
>>> plt.show()
../../../_images/numpy-random-RandomState-lognormal-1_01_00.png