numpy.random.noncentral_f#

random.noncentral_f(dfnum, dfden, nonc, size=None)#

从非中心 F 分布中抽取样本。

从具有指定参数的 F 分布中抽取样本,其中 dfnum(分子自由度)和 dfden(分母自由度),且这两个参数都 > 1。nonc 是非中心参数。

注意

新代码应改用 noncentral_f 方法,该方法属于 Generator 实例;请参阅 快速入门

参数:
dfnum浮点数或浮点数数组(array_like)

分子自由度,必须 > 0。

dfdenfloat 或 array_like 的 floats

分母自由度,必须 > 0。

nonc浮点数或浮点数数组

非中心参数,分子均方之和,必须 >= 0。

sizeint 或 int 的元组,可选

输出形状。如果给定的形状是,例如,(m, n, k),则抽取 m * n * k 个样本。如果 size 为 None(默认),当 dfnumdfdennonc 都是标量时,将返回单个值。否则,将抽取 np.broadcast(dfnum, dfden, nonc).size 个样本。

返回:
outndarray 或标量

从参数化的非中心 Fisher 分布中抽取的样本。

另请参阅

random.Generator.noncentral_f

新代码应使用此方法。

备注

在计算实验功效(功效 = 当特定备择假设为真时拒绝零假设的概率)时,非中心 F 统计量变得很重要。当零假设为真时,F 统计量遵循中心 F 分布。当零假设不为真时,它遵循非中心 F 统计量。

参考

[1]

Weisstein, Eric W. “Noncentral F-Distribution.” From MathWorld–A Wolfram Web Resource. https://mathworld.net.cn/NoncentralF-Distribution.html

[2]

Wikipedia, “Noncentral F-distribution”, https://en.wikipedia.org/wiki/Noncentral_F-distribution

示例

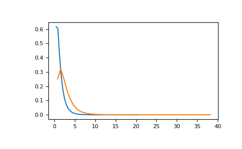
在一项研究中,检验零假设的特定备择假设需要使用非中心 F 分布。我们需要计算该分布尾部超过零假设的 F 分布值的区域。我们将绘制两个概率分布进行比较。

>>> dfnum = 3 # between group deg of freedom
>>> dfden = 20 # within groups degrees of freedom
>>> nonc = 3.0
>>> nc_vals = np.random.noncentral_f(dfnum, dfden, nonc, 1000000)
>>> NF = np.histogram(nc_vals, bins=50, density=True)
>>> c_vals = np.random.f(dfnum, dfden, 1000000)
>>> F = np.histogram(c_vals, bins=50, density=True)
>>> import matplotlib.pyplot as plt
>>> plt.plot(F[1][1:], F[0])
>>> plt.plot(NF[1][1:], NF[0])
>>> plt.show()
../../../_images/numpy-random-noncentral_f-1.png