numpy.random.RandomState.logistic#

方法

random.RandomState.logistic(loc=0.0, scale=1.0, size=None)#

从 Logistic 分布中抽取样本。

从具有指定参数(loc(位置或均值,也为中位数)和 scale (>0))的逻辑分布中抽取样本。

注意

新代码应使用 Generator 实例的 logistic 方法;请参阅 快速入门

参数:
locfloat 或 array_like of floats, optional

分布的参数。默认为 0。

scalefloat 或 array_like of floats, optional

分布的参数。必须是非负数。默认为 1。

sizeint 或 int 的元组,可选

输出形状。如果给定的形状是,例如,(m, n, k),则绘制 m * n * k 个样本。如果 size 为 None(默认),则当 locscale 均为标量时,将返回单个值。否则,将绘制 np.broadcast(loc, scale).size 个样本。

返回:
outndarray 或标量

从参数化逻辑分布中抽取的样本。

另请参阅

scipy.stats.logistic

概率密度函数、分布或累积密度函数等。

random.Generator.logistic

新代码应使用此方法。

备注

逻辑分布的概率密度为

\[P(x) = P(x) = \frac{e^{-(x-\mu)/s}}{s(1+e^{-(x-\mu)/s})^2},\]

其中 \(\mu\) = 位置,\(s\) = 尺度。

逻辑分布用于极端值问题,它可以作为 Gumbel 分布的混合,用于流行病学,也用于世界国际象棋联合会 (FIDE),其中它被用于 Elo 等级分系统,假设每个玩家的表现是逻辑分布的随机变量。

参考

[1]

Reiss, R.-D. and Thomas M. (2001), “Statistical Analysis of Extreme Values, from Insurance, Finance, Hydrology and Other Fields,” Birkhauser Verlag, Basel, pp 132-133。

[2]

Weisstein, Eric W. “Logistic Distribution.” From MathWorld–A Wolfram Web Resource. https://mathworld.net.cn/LogisticDistribution.html

[3]

Wikipedia, “Logistic-distribution”, https://en.wikipedia.org/wiki/Logistic_distribution

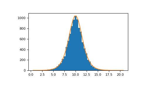
示例

从分布中绘制样本

>>> loc, scale = 10, 1
>>> s = np.random.logistic(loc, scale, 10000)
>>> import matplotlib.pyplot as plt
>>> count, bins, ignored = plt.hist(s, bins=50)

# 与分布绘制

>>> def logist(x, loc, scale):
...     return np.exp((loc-x)/scale)/(scale*(1+np.exp((loc-x)/scale))**2)
>>> lgst_val = logist(bins, loc, scale)
>>> plt.plot(bins, lgst_val * count.max() / lgst_val.max())
>>> plt.show()
../../../_images/numpy-random-RandomState-logistic-1.png