numpy.random.Generator.geometric#

方法

random.Generator.geometric(p, size=None)#

从几何分布中抽取样本。

伯努利试验是具有两种结果之一的实验:成功或失败(抛硬币就是这样的实验)。几何分布模拟了实现成功所需的试验次数。因此,它定义在正整数 k = 1, 2, ... 上。

几何分布的概率质量函数是

\[f(k) = (1 - p)^{k - 1} p\]

其中 p 是单次试验成功的概率。

参数:
p浮点数或类数组的浮点数

单次试验成功的概率。

sizeint 或 int 的元组,可选

输出形状。如果给定的形状是,例如,(m, n, k),则抽取 m * n * k 个样本。如果 size 为 None (默认),当 p 为标量时,将返回单个值。否则,将抽取 np.array(p).size 个样本。

返回:
outndarray 或标量

从参数化的几何分布中绘制样本。

参考

[1]

维基百科,“几何分布”,https://en.wikipedia.org/wiki/Geometric_distribution

示例

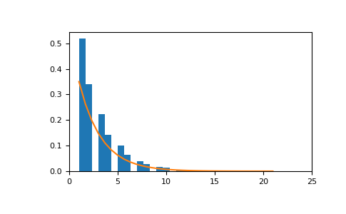
从几何分布中抽取 10,000 个值,单次成功的概率为 p = 0.35

>>> p, size = 0.35, 10000
>>> rng = np.random.default_rng()
>>> sample = rng.geometric(p=p, size=size)

单次运行后成功的试验比例是多少?

>>> (sample == 1).sum()/size
0.34889999999999999  # may vary

参数为 p=0.35 的几何分布如下所示

>>> import matplotlib.pyplot as plt
>>> count, bins, _ = plt.hist(sample, bins=30, density=True)
>>> plt.plot(bins, (1-p)**(bins-1)*p)
>>> plt.xlim([0, 25])
>>> plt.show()
../../../_images/numpy-random-Generator-geometric-1.png