numpy.random.Generator.binomial#

方法

random.Generator.binomial(n, p, size=None)#

从二项分布中抽取样本。

从具有指定参数的二项分布中抽取样本,n 为试验次数,p 为成功概率,其中 n 是一个整数 >= 0,p 属于区间 [0,1]。 (n 可以作为浮点数输入,但在使用时会被截断为整数)

参数:
n整数或类数组的整数

分布的参数,>= 0。也接受浮点数,但它们将被截断为整数。

p浮点数或类数组的浮点数

分布的参数,>= 0 且 <= 1。

sizeint 或 int 的元组,可选

输出形状。如果给定的形状是,例如,(m, n, k),则抽取 m * n * k 个样本。如果 size 为 None (默认),当 np 都是标量时,将返回单个值。否则,将抽取 np.broadcast(n, p).size 个样本。

返回:
outndarray 或标量

从参数化的二项分布中抽取的样本,其中每个样本等于 n 次试验中成功的次数。

另请参阅

scipy.stats.binom

概率密度函数、分布或累积密度函数等。

备注

二项分布的概率质量函数 (PMF) 是

\[P(N) = \binom{n}{N}p^N(1-p)^{n-N},\]

其中 \(n\) 是试验次数,\(p\) 是成功概率,\(N\) 是成功次数。

当通过随机样本估计总体比例的标准误差时,除非 p*n <=5 (其中 p = 总体比例估计,n = 样本数量),否则正态分布效果很好,在这种情况下,则使用二项分布。例如,一个包含 15 人的样本显示 4 人是左撇子,11 人是右撇子。那么 p = 4/15 = 27%。 0.27*15 = 4,所以在这种情况下应该使用二项分布。

参考

[1]

Dalgaard, Peter,“Introductory Statistics with R”,Springer-Verlag, 2002。

[2]

Glantz, Stanton A.,“Primer of Biostatistics.”,McGraw-Hill,第五版,2002。

[3]

Lentner, Marvin,“Elementary Applied Statistics”,Bogden and Quigley, 1972。

[4]

Weisstein, Eric W. “Binomial Distribution.”, MathWorld–A Wolfram Web Resource. https://mathworld.net.cn/BinomialDistribution.html

[5]

Wikipedia,“Binomial distribution”,https://en.wikipedia.org/wiki/Binomial_distribution

示例

从分布中绘制样本

>>> rng = np.random.default_rng()
>>> n, p, size = 10, .5, 10000
>>> s = rng.binomial(n, p, 10000)

假设一家公司钻探了 9 口野猫式石油勘探井,每口井的成功概率估计为 p=0.1。所有九口井都失败了。这种情况发生的概率是多少?

size = 20,000 次试验中,这种情况发生的平均概率为

>>> n, p, size = 9, 0.1, 20000
>>> np.sum(rng.binomial(n=n, p=p, size=size) == 0)/size
0.39015  # may vary

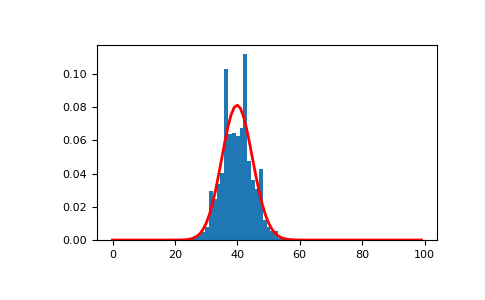
可以使用以下方法来可视化具有 n=100p=0.4 的样本及其相应的概率密度函数

>>> import matplotlib.pyplot as plt
>>> from scipy.stats import binom
>>> n, p, size = 100, 0.4, 10000
>>> sample = rng.binomial(n, p, size=size)
>>> count, bins, _ = plt.hist(sample, 30, density=True)
>>> x = np.arange(n)
>>> y = binom.pmf(x, n, p)
>>> plt.plot(x, y, linewidth=2, color='r')
../../../_images/numpy-random-Generator-binomial-1.png